
Customer Stories
How Attune automated loss run requests and boosted CSAT by 19%
Attune is a technology-driven managing general agent (MGA) that specializes in tailored property and casualty insurance coverage for small businesses. Their mission is to simplify insurance by giving brokers a faster, more reliable quoting experience—and ensuring small businesses get coverage without unnecessary friction.
99%+
automation rate
+19%
customer satisfaction
50%
lower costs
5 weeks
from kick-off to fully deployed


Challenge
Operational complexity slowed scale and blocked automation
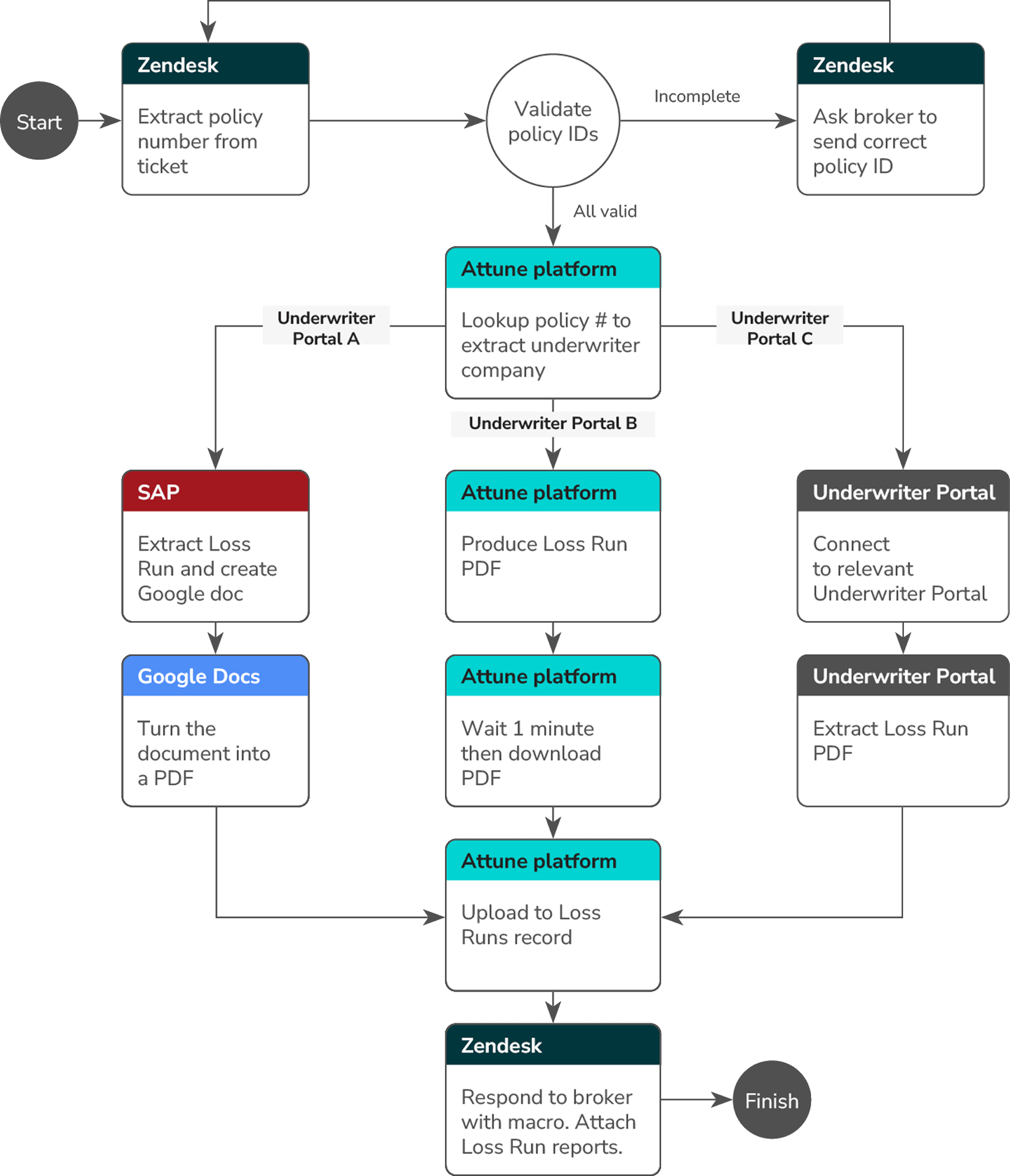
Attune relied on a Business Process Outsourcing (BPO) provider to handle loss run requests—a critical but non-revenue-generating task. Each request involved extracting policy details, navigating multiple internal systems, and generating and retrieving documents from a patchwork of carrier portals. The work was manual and time-intensive, which made it costly to operate and difficult to automate with traditional tools.
As Attune prepared to expand its product offerings, the limitations of this model became more apparent. Scaling would have required additional outsourcing costs, further manual effort, and greater operational overhead. The team needed a more sustainable approach in order to streamline workflows, reduce reliance on BPOs, and give brokers timely access to the information they need to finalize quotes with confidence.
Key pain points:
- Request backlogs: Each request required 8+ minutes of active work, with after-hours requests rolling into the next day. Manageable at lower volumes, but increasingly disruptive as request volumes grew.
- Rising costs: Outsourced fees mounted quickly, and with limited incentive for the BPO to improve efficiency, costs would scale directly with demand.
- Scaling constraints: Meeting higher volumes meant adding more staff, creating a linear—and unsustainable—cost curve.
- Fragmented tech stack: Working with multiple carriers created integration challenges that made traditional automation brittle.
- Complex workflows: The loss run process involved reasoning and logic steps that RPA tools couldn’t reliably handle.
Solution
End-to-end automation with no system modifications required
Attune partnered with Unitary to deploy Virtual Agents that follow the entire loss run workflow, just like a human. Every step is automated, from ticket identification to document generation, across multiple carrier platforms and tools.
Rapid deployment with zero disruption
Virtual Agents log into systems with standard user credentials and complete tasks end-to-end: identifying tickets, retrieving documents, and executing conditional steps exactly as a human would. This seamless fit into Attune’s environment meant automation could be launched in just 5 weeks, without any system or workflow updates.
Seamless operation across fragmented systems
Virtual Agents navigate multiple carrier platforms just like a human: logging into portals, handling multi-step authentication (including 2FA via email), and adapting as systems evolve. This eliminated the need for APIs or expensive integrations, making automation both scalable and resilient, even as carriers change.
Automating complex workflows across multiple systems
Virtual Agents deliver the same accuracy and judgment as experienced processors, reliably handling nuanced, multi-step tasks including:
- Generating letters: Creating PDF letters to notify brokers when no claims are present.
- Navigating complex user interfaces: Executing advanced platform tasks like filter creation and report scheduling to obtain necessary documents.
- Error and outage handling: Robustly handling portal errors and outages by pausing a task and resubmitting later, and escalating after multiple failures.
- Flagging cases: Flagging and escalating tasks where automation can’t proceed, such as missing policy numbers.

Simplified loss run workflow diagram
RESULTS
Delivering a premium broker experience that’s ready for growth
Unitary deployed automation for Attune in just five weeks, delivering 99%+ automation from day one. Nearly all loss runs are now processed automatically. What once sat in a queue for BPO teams until the next business day is now completed in seconds or minutes—24/7. This shift has freed Attune’s internal team from repetitive admin work, enabling them to focus on higher-value initiatives.
The impact is clear: customer satisfaction scores jumped from 81.4% to 96.9%, with brokers specifically praising the faster, smoother service driven by around-the-clock loss run processing.
This success has positioned Attune to:
- Scale operations without adding proportional costs
- Expand product offerings with confidence
- Automate additional processes across the business
- Deliver a premium broker experience that sets them apart in a competitive market
This achievement has also established Unitary as a strategic partner for Attune’s continued growth and operational excellence.

.png)
Start automating fast and grow
with confidence
productivity, and power safe, sustainable growth.